最近飞书有个新闻,飞书多维表格解除了跟飞书其他模块的强依赖,可以独立使用(访问链接https://v2ig.cn/srs2Zi5kVY8),不再需要下载和注册飞书套件了。

这还挺棒的。
我真的跟一些朋友交流过,他们的团队很需要飞书多维表格的一些自动化和AI的能力,但由于已经在其他平台生态有了不小的金钱和时间的投入,没有多余的预算去购买整个飞书套件的服务,所以只能放弃飞书多维表格。现在有了飞书多维表格单品,就很好地解决了这个问题。
不过我也发现朋友圈子里对飞书多维表格单品有一些跑偏的解读,比如说它是一款新型的AI工具,是一个超级的Excel,或者即将取代WPS和Office等等。
所以,作为飞书多维表格的官方大使,我觉得有必要写一篇文章跟大家好好聊聊:
1.飞书多维表格能做什么。
2.你和你的团队更适合飞书多维表格单品还是飞书套件。

飞书多维表格能做什么
飞书多维表格应该也是大家的老朋友了。
我这个公众号的读者大概有相当一部分是因为我发布的飞书多维表格AI模板而来的。
现在这些模板里有好几个都已经超过1000人使用了,还算挺受欢迎。
为什么呢?
本质并不在于模板搭建的技巧有多么高深,而是表格这种载体形式跟AI能力实在是太搭了。
在Coze和ComfyUI中需要借助循环等技巧实现的批量化,在飞书多维表格中不过就是点击几下鼠标。
批量化在很多时候就意味着生产力。
不管是数据爬取、灵活推送、内容生成、图片生成、图像理解、发票识别、逻辑判断还是提炼总结,在飞书多维表格中都能以几乎零学习成本批量实现。
这能给个人和小型工作室团队带来非常直观的效率提升。
关于这方面我就不再多说了,如果大家使用过我之前发布的表格模板,应该有所体会。
我们这次重点聊聊之前没提到过的B端方面。
前面这些模板的场景我们姑且称之为生产类应用场景,对于个人或者小型工作室团队会有比较直观的效率提升;但这并非全部,因为在稍大一些的团队会存在另一类场景——管理类应用场景。
我甚至可以发表一个有点暴论的观点:飞书多维表格在B端的业务管理和人员管理上价值要更大。
只是针对B端的分享,其内容本身和出现的场合,决定了它不太容易形成广泛传播。
不过恰好我们公司订阅了飞书商业旗舰版,整个团队对飞书多维表格的使用十分高频,恰好我在公司还负责搭表,所以这方面我恰好也可以唠一唠。
飞书的成本说低真不低,举个直观的例子,我司一百多号人,商业旗舰版一年的费用就要十多万。

有一个具体的数字在,我相信你也开始get到飞书多维表格单品的价值了。如果只订阅飞书多维表格,这笔支出至少砍掉一半还多。这一部分我们放到后面具体说,先说回我自己实际工作场景中的飞书多维表格应用。
我们公司是一家广告代理+MCN业务的公司,有北上广深成都5个工区,还有个别同事散落在其他省市和海外远程办公,飞书多维表格对我们团队来说最大的价值是业务管理和团队协同,反而“作为快捷AI生成工具”或者“作为Coze、影刀等爬虫工具的数据写入库”这类用途,只占了很小一部分。。实际上,我们的达人媒介管理、销售CRM管理、业务执行管理,以及相对应的财务端口的绩效核算,都跟飞书多维表格深度结合在了一起。
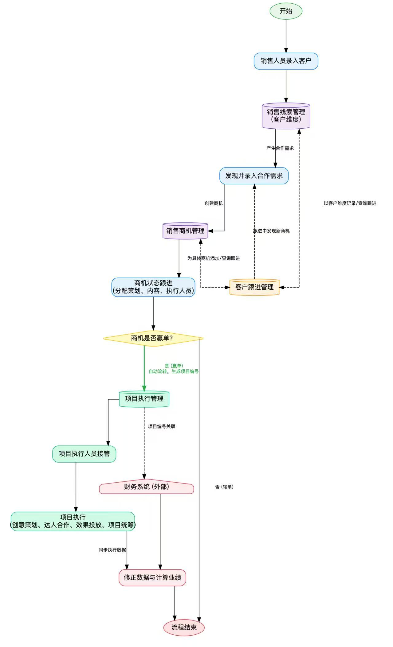
不过内部表格不太方便直接拿出来演示,我以一个简化的CRM环节作为示例:

这是一个从客户引入到项目执行完成的简化流程。
你会发现,每一个环节之间都存在相互关联的字段。例如,销售线索(客户)会存在1对多的商机,1对1对应的销售人员;商机状态变化时,会引入新的人员和子流程,例如提报方案阶段,商机会被分配对应的创意策划人员,最终成功赢单,则会接力到项目统筹人员主导的项目执行;项目则通过编号与财务系统数据相关联,同时财务数据又能够通过项目关联到商机、销售和不同执行环节对应的人员。
如果你熟悉Excel的vlookup函数,就能发现,由于上面这一连串的环节之间存在相互关联,所以如果我已知这整个流程中的一项数据,就能够查询其他环节中的另一项数据。这个操作在飞书多维表格中同样可以使用公式完成,不过也有一个专门的功能,叫做查找引用。

于是现在,我们就可以实现,客户行业仅在录入销售线索时进行一次录入,后面所有关于该客户的商机和项目都可以通过客户名称(或者客户编码)的关联,自动获取到行业归属。
进而,对于每个项目,我们都会有项目金额的录入。那只要再结合简单的公式,就可以计算出每个行业的合作金额并进行排名;再进一步,引入商机状态字段,还可以分别计算出赢单/输单金额的行业排名,以及结合简单的数量统计,计算各行业的赢单输单率;再进一步,继续引入时间,我们又可以在时间维度上洞察这个月对比上个月行业排名有什么变化,赢单率有什么变化,进而设计下个月的改进方案,同时下个月又可以追踪相应调整的效果。
同样的,人的管理也被串联了起来。我可以直接搭建仪表盘来查看每一位执行同事手里的总项目数量和金额,识别他们的工作饱和度以进行更合理的工作分配,也可以结合一定的计算,分析每一个人更擅长哪种类型的业务,更擅长维护和开拓哪种类型的客户。
对于中小企业来说,这种形式的CRM在灵活度和使用门槛上都要比传统的SaaS类CRM友好得多。
飞书多维表格也对企业团队提供了完善的高级权限功能。
通过不同的角色配置,最小可以人为单位,控制其对记录和字段的可见与可编辑范围。

例如,某些场景下,不同的销售人员之间存在竞争,那就可以将商机的记录可见范围设置为仅本人创建可见。如果在这个基础上,存在销售团队组别的管理,还可以通过人员字段带出组织架构中的直属上级,并勾选字段中包含成员的记录,这样组长就可以查看组员的记录。
再比如,同一张表需要不同角色协同录入,但录入的信息又各自独立,那就可以通过设置字段的可见/可编辑范围避免误操作,同时集中显示对不同角色有效的数据,尤其能提高小屏同事的录入效率。
但是,上面例子中的这种在同一张表由不同角色录入相互独立信息的情况,我个人以为不算是一个好的做表习惯。比较推荐的做法是把相关的必要信息拆分到不同表格。例如说,商机跟进和项目跟进,理论上应该分别由销售和执行两个部门的同事管理,那就把它们分为商机表和项目表两个表格。
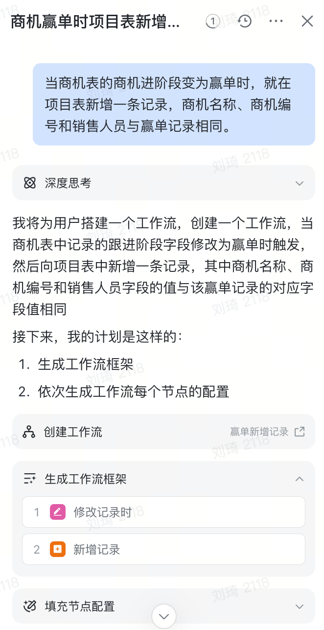
这时候就有一个问题,如果拆分成两个表格,那两表之间就有一些必要信息需要传递。如果项目表中没有商机编号或者商机名称,那它也不能通过这个字段去查找引用客户行业。这时候我们希望的就是,当商机变为赢单时,表格自动把商机表的商机编号、商机名称、销售人员抄到项目表新增一行。
实现这个功能的就是工作流。
飞书多维表格工作流的逻辑其实十分简单,你可以粗暴理解为「当……就……」。

下面设置记录内容的意思,就是将商机表中赢单记录的商机名称、商机编号、销售人员三项内容,分别填写到项目表中对应的位置。

现在搭建工作流我十分推荐你试一试刚推出的agent功能,只要说清楚要求,一句话就能自动完成工作流搭建,像这样:

这也是今年飞书未来无限大会提到的飞书多维表格升级的能力之一:

AI生成工作流的功能我不确定是否已经公测,如果没有的话可以查看一下多维表格助手的消息,加入内测群。
不得不说字节的速度确实是快,新功能内测已经发到第三批了。

这也算是我喜欢飞书多维表格的原因之一,迭代速度和生态在同类产品中十分强势。
给大家两个推荐。
①一个是飞行社,上面有不少课程和模板都很棒:
https://www.feishu.cn/community
没准还能在首页刷到我司的分享和我做的模板(笑


如果你想要找飞书多维表格在B端管理类应用场景的参考,我可以提供一个关键词——「一张表管公司」。
②另一个是我会平等发给每一个飞书多维表格新手同事的王大仙的飞书多维表格课程:
https://larkcommunity.feishu.cn/wiki/RXjcwGsKsijxVskRb35caB4enng

官方肯下功夫做这样一套全面细致的课程对企业来说尤其好,因为起码我们公司的条件是不允许在员工技能培训上投入这么大精力的。
我是真的随时存着这个链接发给有学习飞书多维表格需求的同事的,不仅方便,细致度上也比把着手教要好。
选单品还是选套件
下面来回答这个很多人没搞明白的问题。
①首先要搞明白的,飞书多维表格单品和飞书套件分别包含什么。
飞书多维表格单品,顾名思义,只包含飞书多维表格。
不包含飞书用户常用的飞书会议、飞书妙记、知识库、OA审批等等功能,尤其要注意,也不包含飞书文档和飞书表格。
飞书多维表格单品租户在「云文档」界面新建文档,只有下面这几种可选。

可以在飞书多维表格内创建说明文档,但这个文档没办法像普通飞书文档一样独立分享出去。
而飞书套件,哪怕是基础免费版,也是有会议、审批、知识库、飞书文档、飞书表格这些功能的,只是在额度和存储空间上有所限制。
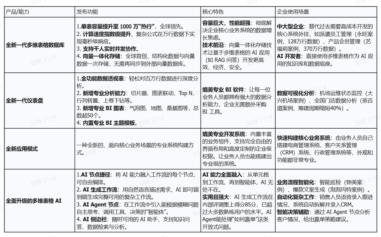
②单品和套件每一个版本的功能额度与成本如何。
飞书多维表格单品(https://base.feishu.cn)和飞书套件(https://www.feishu.cn/service)各自的官网上都有不同版本的对比。
我用ChatGPT帮大家整理成了一个表格:

条目挺多的,可以优先看这三项:价格、自动化运行次数、单表最大行数。
一般情况下,我会给这样的建议:
- 如果你没有预算,准备直接使用免费基础版,更建议选择飞书套件。 因为在飞书多维表格功能额度上,免费版基本相同,套件会带有飞书表格、飞书文档、知识库,并且目前飞书的免费基础版也支持使用「知识问答」功能。这些都很实用,不建议错过。
- 50元/人/月的飞书商业标准版,如果你对飞书多维表格有需求,说实话这个档位有点鸡肋了。每个月只有200次自动化运行次数,不管是自动新增记录还是推送消息提醒,都会消耗这个次数,但凡你的团队有三五个人,基本上不可能够用的。并且它还不带有完整的飞书多维表格高级权限。 相比起来,35元/人/月的飞书多维表格专业版,支持高级权限,每月5w次自动化运行次数,2w条的表格最大行数,额度就要宽裕得多。我会更建议你考虑看看飞书多维表格单品专业版,或者飞书商业专业版,但要注意飞书商业专业版的自动化次数是5k/月,先评估下是否够用。
- 80元/人/月的飞书商业专业版,自动化次数是跟飞书多维表格专业版相比在功能上的硬差距。此外的核心差异就在性价比,飞书多维表格专业版的价格不到飞书专业版的一半。假设你目前是一个10人的团队,飞书套件专业版会比飞书多维表格单品专业版多出5400元的成本。尤其是当你现有的办公软件生态是企微或者钉钉时,我更建议你选择飞书多维表格单品的专业版,通过webhook一样可以触发工作流和收发提醒。
- 120元/人/月的飞书商业旗舰版,这也是我现在所在的团队目前正在使用的版本。5w的表格行数,50w次/月的自动化运行次数,在单纯的飞书多维表格层面,基本已经足够一个100人的团队使用了。是否选择这个版本实际上看的是飞书多维表格之外的办公生态,如果你的团队已经深度融入企微、钉钉的生态,那当然要先看飞书多维表格单品。不过以我个人的使用体验来说,飞书套件中的飞书文档、飞书表格(飞书多维表格本质上是个数据库,不是万能解药,并不能取代电子表格)、知识库、飞书会议(例如实时AI翻译就是旗舰版的功能,跟海外同事沟通或者看海外产品发布会都挺有用)这些产品也是我非常高频使用的产品,如果你的办公产品生态是可迁移的,也可以试试飞书。
- 35元/人/月的飞书多维表格专业版,只要是深度使用飞书之外的办公生态,对飞书多维表格有需求,优先看这个版本就没错。相比套件来说,单品专业版的性价比十分优秀,自动化次数10倍于套件专业版,价格却不到一半,直接省掉原本打包购买套件浪费的钱。如果在这个基础上,你的记录数量非常多,自动化用量非常大,那就可以再去询价一下飞书多维表格单品的旗舰版。
好了,以上就是本文的全部内容,希望对你在飞书多维表格的使用和版本选择上有所帮助。
发表回复