先说结论
AutoGLM 沉思版整体上还是比较可用的。
可圈可点之处不少:它能够自动搜寻大量网络内容,并从中摘录有效信息。同时由于具备一定的RPA能力,可以自动操作和浏览网页,它相比其他的DeepResearch产品,能够访问更多的不对外开放API的优质信源,例如知乎、小红书等等。并且,得益于多模态理解能力,它还能直接以读屏的形式,理解图片信息和难以提取的文字信息。
但测试下来,跟SOTA产品仍然有差距。优质信源的引入和筛选仍然需要加强,Web搜索的操作逻辑稍显稚嫩,结果呈现上深度不足,并容易发生遗漏。
实际使用时,可以把它作为重要参考,但不建议直接套用。
以下以一个实际任务案例,跟OpenAI的DeepResearch做一下对比:
调研任务:「知乎」商业分析
刚好最近知乎发布了2024年第四季度财报,首次实现了单季度全面盈利。 我们就以「知乎」这家公司14年来的商业发展历程分析,作为调研任务的主题。
Prompt
请以专业商业分析师的身份,对知乎公司自成立至今(约14年间)的发展历程进行全面调研分析。请将分析分为上市前和上市后两个主要阶段,详细说明以下内容:## 基础信息- 知乎成立时间、创始人及初始定位- 公司IPO时间、估值及上市地点## 上市前发展(按年份)- 每年主要业务重点及模式转变- 关键产品迭代及功能上线- 重要融资事件及投资方- 用户规模变化及关键增长节点- 商业化策略演进## 上市后发展(按年份或季度)- 季度/年度财务状况(营收、利润/亏损、现金流)- 主要收入来源及占比变化- 业务重心调整及战略转型- 市值变化及投资者反应- 重大人事变动(包括裁员事件)## 对外投资与并购活动- 列出知乎历年来的主要对外投资项目与金额- 分析知乎的投资战略及逻辑演变- 投资领域分布及与核心业务的协同性- 主要收购案例分析及整合效果- 评估投资活动对知乎整体业务的影响## 关键转折点分析- 列出知乎历史上5-7个最重要的战略转折点- 分析每次转折的背景、决策原因及结果- 评估转折对公司长期发展的影响## 核心竞争力变化- 分析知乎核心竞争力如何随时间演变- 与主要竞争对手的差异化策略比较请确保分析客观、数据准确,引用可靠来源。如有条件,可添加关键财务指标图表以增强分析的直观性。最终分析应呈现知乎公司14年间的完整商业发展脉络,特别关注其商业模式演变及盈利能力变化。
OpenAI的调研结果
#### 基础信息
知乎成立于2010年,由前《南都周刊》记者周源等联合创立。网站名称取意“你知道吗?”,初期定位为高端问答社区,采用邀请制注册,聚集互联网、投资、学术等领域的专家分享专业知识。2011年1月正式上线后,李开复的创新工场等给予天使投资,知乎以“小圈子高质量内容”起步。在创立之初的两年里,知乎坚持邀请制运营,仅有200位种子用户(包括李开复、王兴等业内知名人士),为社区奠定了优质讨论氛围。
十年后,知乎踏上资本市场。2021年3月26日,知乎在纽约证券交易所挂牌上市,股票代码「ZH」,发行价每股ADS 9.5美元,募资约5.22亿美元。IPO时知乎估值约为53亿美元。上市一年后,知乎于2022年4月22日在香港联交所主板双重主要上市(股票代码:2390),发行价上限51.8港元,早期投资人如创新工场、启明创投等出售老股套现。需要指出,知乎在美股和港股均保持上市地位,并未退市或转板。在上市之际,知乎累计注册用户已突破2亿,人们将其视作“中国最大的在线问答社区”。
#### 上市前发展(2010–2020)
知乎自成立至IPO前经历了社区冷启动、用户爆发增长、商业化摸索等阶段,每年都有重要的业务进展和策略变化。
- • 2010年 – 周源开始筹备知乎项目。8月,受到问答网站Quora启发,周源与张亮等伙伴在北京创立知乎。同年12月,知乎产品进入小范围内测。创始团队仅十余人,包括CEO周源、CTO李申申、COO黄继新等。知乎早期采取邀请注册制度,以保证社区讨论质量。
- • 2011年 – 1月26日知乎正式上线运营。上线后专注产品打磨:3月获得创新工场董事长李开复数百万人民币天使投资和启明创投A轮融资;4月推出私信功能,5月上线“发现”模块,实时展示过去24小时赞同数最高的回答;7月接入新浪微博,用户可通过微博私信邀请回答;9月发布iPhone客户端,拓展移动端渠道。年底前,知乎完善了黑名单、话题广场、回答排序筛选等功能,增强社区体验。这一年知乎用户不足万人的精英圈层,但社区氛围专业友好,获得VC持续关注。
- • 2012年 – 2月知乎开放图片上传功能,丰富回答表现力;同时试验推出“知乎阅读”栏目,供未注册用户浏览知乎精选内容,开始向外输出优质回答。4月,对个人主页大幅改版,提升用户内容展示和社交关注功能。此阶段知乎仍坚持邀请制,注册用户增长到约40万,社区积累了大量高赞回答和行业专家。融资方面,知乎于1月获得启明创投数百万美元A轮投资,继续专注产品和用户口碑。
- • 2013年 – 知乎迎来第一次重大转折。【3月】正式取消邀请注册,全面向公众开放用户注册。开放当年用户呈爆发式增长:短短9个月注册用户从40万跃升至400万。大批新用户涌入使知乎由小众走向大众。5月知乎上线独立App“知乎日报”,由运营团队每日整合热门问答,以新闻资讯形式推送。7月18日推出“知乎专栏”功能,支持用户发表长文,拓展内容形式。社区规模扩大后,对品牌IP建设更重视,12月举办吉祥物征集大赛,最终确定北极狐“刘看山”为官方吉祥物。这一年知乎顺利完成数千万美元B轮融资(赛富亚洲基金领投,启明创投跟投),为日后商业化奠定资金基础。
- • 2014年 – 社区运营从粗放增长转向精细管理。4月,知乎对话题编辑权限作出限制,要求用户有一定赞同数积累方可编辑话题,维护内容质量。同时将官方吉祥物刘看山拟人化,用于品牌形象传播。知乎开始探索内容变现:4月14日首次发行「知乎盐系列」电子书,将优秀回答结集出版,作为知识付费的早期尝试。6月,知乎获得2200万美元B轮融资(赛富和启明联合投资)。这一年知乎注册用户数突破千万量级,社区内容体量和知名度快速提升,但商业模式仍在探索中。
- • 2015年 – 1月知乎上线“社区服务中心”用于用户反馈及服务支持。同月遭遇历史上最严重的DDoS攻击,所幸迅速恢复。社区层面出现诚信危机:6月一位拥有5万粉丝的知乎大V“童瑶”被曝在知乎诈捐15万元,引发讨论并于次年1月自首。知乎一方面加强社区诚信建设,另一方面继续引入战略伙伴:11月完成5500万美元C轮融资,由腾讯领投、搜狗跟投。融资发布时,周源亲自在知乎站内撰文官宣此消息,体现出社区运营与公司动态的深度融合。C轮后知乎与搜狗达成合作,将知乎优质问答内容接入搜狗搜索结果,提高内容曝光和导流。截至2015年末,知乎用户数已达1700万(官方未公开,当年媒体推算),商业化压力渐显。
- • 2016年 – 知乎在商业化道路上迈出关键一步。年初与腾讯微信团队合作开发公众号侵权投诉入口,以法律手段打击抄袭知乎内容的行为,保护内容版权。同时知乎开始尝试多元产品线:1月25日上线首档自制视频节目《职人介绍所》,探索短视频内容;4月1日发布付费问答应用“值乎”,允许用户付费向答主提问,标志知乎首次尝试付费知识问答;5月14日推出重量级付费产品“知乎Live”,用户可付费参与实时线上分享和问答。知乎Live一经推出即获得热烈反响,大量知名答主开设Live分享专业经验,实现知识变现。当年知乎举办的Live超过1000场,累计参与人次破百万(官方数据),成为知乎重要的营收来源之一。11月知乎全站切换为HTTPS协议,提升数据安全和隐私保护。融资方面,知乎于年初启动D轮融资,由知名投资人徐新旗下今日资本领投1亿美元,腾讯、搜狗、启明等老股东悉数跟投。徐新评价知乎:“投资基本在一天内谈定,一周内签约,钱很快到账”,显示出资本市场对知乎模式的高度认可。2016年可以看作知乎商业化元年:广告业务也在这一年开始试水,知乎从单纯社区运营进入“社区 + 广告 + 知识付费”的复合模式。
- • 2017年 – 社区和商业双线发展。1月知乎正式宣布完成D轮融资交割。8月,知乎成立共产党支部委员会,加强内部治理。同期知乎App上线类似“朋友圈”功能的“想法”模块,支持用户发布短内容动态。此举被视为知乎向社交媒体属性延伸,旨在提高用户黏性和日活。2017年知乎月活跃用户(MAU)约6800万,同比增长超过40%。然而社区的快速膨胀也带来内容争议:当年摩拜单车创始人因知乎上一些爆料帖将知乎诉至法院,要求停止侵权并索赔声誉损失。这一事件凸显知乎在内容审核上的挑战。知乎回应称已建立“内容安全委员会”并加强审核流程,平衡言论自由与法律合规。当年知乎在产品、用户和收入上均有不俗增长,但也开始直面大型社区常见的治理难题。
- • 2018年 – 政策监管成为关键词。3月,北京网信办通报知乎因管理不严传播违法信息,被各大应用商店下架整改7天。整改期间知乎全面清理敏感内容,一些高关注度用户被封号,引发用户讨论。据报道,导火索可能是一条涉及“两会”和修宪问题的提问,触及政治高压线。此次事件是知乎创立以来首次因为内容问题被处罚,下架风波促使知乎大幅强化内容审核机制,设立严格社区规范,对政治敏感、违法违规话题零容忍。这次监管风波短期内抑制了知乎的用户增长,但从长期看促使知乎构筑内容合规的底线能力。6月起,知乎进一步清理低俗或违法内容,甚至几乎清空与LGBT相关的讨论,引发部分用户质疑。在强监管环境下,知乎管理层积极与主管部门沟通。3月CEO周源受邀参加中央统战部组织的网络人士研讨班,与官方建立良性互动。在内容风波之外,知乎当年继续融资“补血”——8月宣布完成E轮融资2.7亿美元,投后估值约24亿美元。本轮融资由快手、腾讯等投资方参与,使知乎与短视频、社交巨头结盟。当年底有传闻称知乎进行大规模裁员,知乎官方予以否认。不过可以肯定的是,经历2018年的风波后,知乎对于内容风险有了更深刻认识,内部开始强调“生态第一,合规为本”,社区氛围也出现一定转变,从早年的理性专业逐渐增加了娱乐化、生活化内容,以迎合更广泛用户群体。
- • 2019年 – 商业化探索加速。这一年知乎没有再发生重大监管事件,专注于产品迭代和收入增长。8月知乎完成史上最大一笔融资:F轮融资4.34亿美元,由快手领投、百度跟投。此时知乎估值约达到35亿美元。快手作为短视频头部玩家入股知乎,体现出知乎内容生态对业界的战略价值。一方面知乎与快手在流量和内容上展开合作(如邀请快手创作者入驻知乎进行科普答题等),另一方面百度也通过战略投资加强与知乎的内容联盟——百度搜索结果开始大量嵌入知乎优质回答,知乎成为百度获取高质量UGC内容的重要来源。融资之外,知乎在付费业务上推陈出新:“盐选会员”付费订阅体系于2019年正式推出。盐选会员为用户提供包括知乎电子书、私家课、付费Live回看等增值内容服务,旨在将高黏性用户转化为订阅收入。会员推出后发展迅速,2019年底知乎付费会员数即突破200万,验证了用户愿意为优质内容付费的需求。此外,知乎当年还尝试社区电商变现,例如低调上线男性兴趣社区“CHAO”推广消费内容,但反响一般。用户数据方面,知乎宣布累计注册用户数突破2.2亿,月活跃用户数约0.48亿(QuestMobile数据)。可以说,2019年的知乎已经成长为综合性内容平台,告别了“小而美”,走上流量规模化和多元变现的道路。
- • 2020年 – 营收大幅增长,商业模式日趋清晰。据招股书披露,知乎2020年实现营业收入13.52亿元人民币,同比增长101.8%。广告、电商和教育等多元业务共同驱动增长。当年知乎主要收入构成为:广告8.43亿元,占比62.4%;付费会员3.2亿元,占比23.7%;内容商务解决方案1.36亿元,占比10.0%;其余(在线教育、电商等)0.53亿元,占比3.9%。可见广告仍是最大收入来源,但会员和知识服务的比重已接近四成,知乎收入结构较之前单一依赖广告更为均衡。用户方面,2020年知乎月活用户增长约42.7%,达到6850万。疫情期间在线内容消费需求提升,加之知乎在专业医疗、科普等领域内容的沉淀,吸引了大批新用户。社区话题更加多元,涵盖科技、职场、教育、生活等方方面面,知乎进一步“破圈”。这一年知乎还推出面向企业客户的“知+”内容商务解决方案,帮助品牌在知乎上以问答、文章等形式进行原生营销。同时,知乎涉足在线职业教育和电商导购,全年相关收入达5263万元,占营收3.9%。比如知乎与部分教育机构合作销售课程,开设“好物推荐”讨论专区引导电商转化等,都进行了尝试。可以说,2020年的知乎在商业化上形成了广告、会员、内容营销、教育/电商“四轮驱动”的雏形。尽管当年仍净亏损约5.18亿元,但亏损额较2019年减少近一半,亏损率大幅收窄,盈利曙光初现。这也为知乎随后启动IPO提供了信心和数据支撑。
#### 上市后发展(2021–2025)
进入上市公司阶段后,知乎面临资本市场的业绩要求,其业务重点逐步从单纯追求用户增长,转向兼顾增长与盈利。以下按年份/季度概述知乎上市后的发展轨迹,包括财务指标、业务策略、市场反应和组织变化等:

图:2019–2024年知乎营收与净利润走势(单位:亿元人民币,负值表示亏损)。可以看出知乎营收在2019–2021年高速增长,但净利润持续为负;2022年起增速放缓,公司刻意控制亏损并于2024年Q4首次实现单季盈利。
- • 2021年:高速增长与持续亏损并存。知乎于3月登陆纽交所上市,当年财务数据显示业绩规模翻番。全年营收29.59亿元,同比增长118.9%;其中Q4单季营收10.19亿元,同比增长96.1%。驱动营收暴增的主要因素是用户和付费业务的同步增长。2021年Q4知乎平均月活跃用户数达到1.03亿,同比增长36.4%;平均月付费会员数达610万,同比增长102%。用户增长一方面来自于知乎在下沉市场的渗透,另一方面得益于知乎加大了市场投放和品牌宣传力度。2021年知乎邀请知名演员出演广告片“每一个人的知乎”,并冠名科幻春晚等活动,大幅提升了品牌知名度和用户获取。然而,快速扩张也带来成本高企:知乎2021年全年净亏损达12.99亿元(较2020年扩大约一倍),主要由于上市相关一次性费用、研发投入增加以及市场营销费用大幅提升所致。毛利率为52.5%,略有下降。收入结构方面发生积极变化——全年非广告业务收入占比提升至61%,首次超过广告收入。会员订阅、知乎Live、电子书、内容营销等多引擎业务发力,实现了广告与付费收入“双轮驱动”。这一年知乎在产品形态上也有重要升级,即大力推进内容的“视频化”。知乎鼓励答主以视频回答问题,上线视频创作者激励计划,并推出视频专区和算法推荐,提高视频内容权重。管理层希望抓住短视频浪潮,让知乎从图文社区升级为综合多媒体社区,以吸引年轻用户和新的广告主。到了年底,知乎日活用户增速虽有所放缓,但整体社区生态更丰富,“视频+图文”并存的内容格局基本形成。监管与舆论方面,2021年末知乎再遇内容合规挑战:12月20日北京市网信办通报知乎存在法律违规信息,责令限期整改,并指导暂时关闭知乎的评论功能。知乎对此迅速响应,表示“将深刻吸取教训,严格落实整改要求”,并在整改期间自行暂停相关功能。评论区关闭一周多,引发部分用户不满甚至“出走”他坛。这一事件表明知乎虽上市,但仍需严守内容红线。总体看,2021年知乎实现了规模的跨越式增长和商业化结构优化,但距离盈利仍有明显距离。投资者关注的焦点在于:知乎能否在保持增长的同时有效控制亏损、平衡用户体验与商业变现。
- • 2022年:增速放缓,开源节流寻求转型。2022年外部环境发生明显变化:一方面宏观经济和广告市场低迷,互联网行业普遍进入“降速提效”阶段;另一方面,中概股普遍承压,知乎美股股价一路下行(2022年4月一度跌至2美元出头,相比IPO价跌去逾75%)。在此背景下,知乎管理层调整战略,主动放缓扩张步伐,更多关注提升运营效率、降低亏损。财报显示知乎2022年全年营收36.05亿元,同比增长21.8%,增速较上年大幅放缓(不足上年的一半)。其中Q4营收11.14亿元,同比增长仅9.3%。用户规模趋于饱和:2022年Q4平均月活跃用户1.007亿,同比微降2.5%。MAU增长停滞一方面由于2021年基数陡增,另一方面也与知乎减少市场投放、加强内容规范有关。尽管总用户不涨,但付费用户逆势上扬:2022年Q4月度付费会员数达1300万,同比增长112.5%。这说明知乎核心忠实用户愿意为优质内容买单,会员业务成为公司重要支柱。当年会员收入同比翻番至约8亿元(估算,2021年约4亿元)。“盐选会员”提供的独家文章、电子书和Live回放等吸引了大批知识付费用户。与此同时,广告业务承压明显。受到整体广告主预算收紧以及抖音、小红书等分流影响,知乎2022年广告收入出现下滑。Q4广告收入2.747亿元,同比大降27%。不少品牌削减了知乎投放或转向效果类广告,这对知乎以往依赖的大客户广告形成冲击。为弥补广告下滑,知乎寄望于“内容商务解决方案”等2B业务变现,但现实并不理想:Q4内容商业解决方案收入2.98亿元,同比下滑19%。企业客户在2022年也缩减了内容营销预算。这促使知乎进一步寻找新收入增长点。当年知乎确定了“职业教育”作为第二增长曲线,陆续投资和推出多项教育业务:6月知乎App上线“学习”频道,免费提供职业课程导流;12月正式发布“知乎知学堂”职教品牌,包括App和网站。此外,知乎近年少有的几笔对外投资均投向职业教育领域:8月投资品职教育(会计职称培训)、10月入股趴趴教育(留学考试培训),2022年10月更收购掌上园丁(教师考试培训,“一起考教师”APP)。这一系列组合拳表明知乎看好职教赛道,以投资、自营、联合运营多种方式布局(详见后文“对外投资与并购”部分)。在成本控制方面,知乎开始收紧费用支出,尤其是减少非核心业务投入。年初,知乎传出大幅裁撤视频团队的消息:知乎副总裁、短视频业务负责人蔡林离职,视频运营团队裁员约40人,约占团队60%。据报道,知乎日活跃用户(DAU)增长未达预期是砍视频业务的主要原因。管理层痛定思痛,承认与抖音正面竞争短视频并非知乎所长,遂将资源聚焦于更有变现前景的领域(如职业教育)。此外,公司还进行了人员优化和市场费用缩减,全年运营支出明显降低。这些举措对亏损控制卓有成效:2022年知乎净亏损约7.5亿元人民币(非官方数据估计),较2021年的13亿元大幅收窄。Q4净亏损1.795亿元,同比减少53.2%;经调整后的净亏损1.341亿元,亏损率同比收窄12个百分点。可以说,2022年知乎完成了从“高歌猛进抢用户”到“降本增效求生存”的战略转折。当年双重主要上市(美港两地)的身份也给知乎带来更大资本压力,投资人开始要求其证明盈利潜力。知乎管理层回应这一压力的办法是:牺牲部分增速换取盈利改善。虽然营收增速下滑、股价仍低迷,但知乎在这一年练好了内功,为下一步转型奠定基础。
- • 2023年:发力职业教育,降本增效接近盈亏平衡。进入2023年,知乎明确提出全年目标是“盈亏平衡”。公司在保持核心业务稳健的同时,大举推进职业教育,成为这一年的业务亮点。财务方面,据中国证券报报道知乎2023年全年收入约42亿元,较2022年增长约16%。增长主要来自上半年,到了下半年由于公司压降市场费用,营收出现同比下降。以第三季度为例,知乎总收入8.45亿元,同比下降17.3%;这是知乎作为上市公司首次出现收入负增长,源于公司大幅缩减费用投放所致。但盈利指标显著改善:Q3净亏损仅900万元,同比收窄96.8%,创造上市以来最小单季亏损纪录。经营费用的大幅压缩是主因——2023年Q3知乎总运营支出6.24亿元,同比削减30.5%。全年来看,知乎销售和营销费用降幅尤其明显,公司放弃了许多投放活动,以换取财务健康。与此同时,毛利率从2022年的约50%提高到2023年的60%以上,显示提效取得成效。管理层在内部多次强调“可持续增长”,不再一味追求用户规模而忽视盈利。知乎创始人周源在2023年12月的公司内部会上表示:“2024年公司的目标是盈利性增长”。在此思路下,知乎宁可短期营收承压,也要实现盈亏平衡,给投资者一个交代。事实证明这一策略是成功的:2023年全年知乎净亏损约0.84亿元,同比收窄近80%(上年约7.5亿元)。其中Q4单季亏损约0.1亿,相比上年同期的1.03亿亏损大幅缩小。值得一提的是,知乎于2023年第四季度成功扭亏为盈(详见下文2024年Q4财报),标志其正式跨越盈亏平衡点。业务层面,2023年知乎将相当精力投入到职业教育产品的打造上。年初发布“知学计划”,深化与第三方教育机构的合作模式,从最初的平台导流升级为在课程共创、用户运营等方面深度合作。1月举办首届“知乎教育大会”,宣布将职业教育品牌“知乎知学堂”独立运营,加码自营课程研发。知乎知学堂定位于为年轻职场人提供职业技能培训和考试辅导,依托知乎社区海量职场问答数据和行业专家资源,推出一系列特色功能。例如2023年国考报名季,知乎上“考公(公务员考试)”相关问题数环比增长210%,浏览量增长50%。知乎知学堂顺势推出智能择岗、AI刷题和智能批改作业等工具,利用大模型技术提升备考效率。教育业务的快速成长带来可观收入回报:2023年前三季度知乎职业教育收入已达1.45亿元,同比增长85.6%,占总营收的14%。上半年职教收入2.5亿元,同比激增194%。职业教育俨然成为知乎继付费会员之后新的业绩增长点。与此同时,知乎付费会员业务继续稳健扩张:2023年Q3知乎付费会员收入4.69亿元,仍是最大的营收板块,占比约46%。会员渗透率(付费用户占MAU比例)超过10%,在中文互联网社区中位居前列。广告业务则处于低位徘徊状态,2023年广告收入相比高峰期已减少很多,仅为营收次要部分。取而代之的是会员订阅+职业教育双引擎驱动知乎商业模式转型。2023年知乎在新品类上的探索也极为谨慎,几乎没有再做社区领域的无关扩张,而是围绕知识付费主业深耕。这一年知乎股价跌至历史最低0.65美元/股(2023年11月),市值一度不足5亿美元。市场虽认可知乎减亏表现,但对其未来增长点仍持观望态度。不过随着盈利拐点出现,知乎的投资价值正在重新受到关注。组织变动方面,知乎引入新的CFO王晗等职业经理人,加强资本市场沟通。公司员工数相比高峰期略有减少,据脉脉爆料公司2023年末又进行了一轮“小范围优化”,总体士气保持稳定。总的来看,2023年知乎通过控制成本和培育新业务,终于走出了“一亏再亏”的怪圈,证明了自身造血能力。这为其在2024年及以后实现健康成长奠定了基础。
- • 2024年Q1–Q1 2025:成功扭亏,稳中求变。2024年是知乎上市后的第四年,公司经营进入收获期。根据知乎发布的2024年全年业绩公告,知乎全年营收36亿元,同比下降14.5%。营收下滑是管理层主动调整的结果,通过压缩低利润的业务换取盈利改善。2024年净亏损仅1.69亿元,同比收窄79.9%;按非美国通用会计准则(Non-GAAP)计算,全年调整后净亏损不到1亿元。尤其值得瞩目的是,知乎在2024年第四季度首次实现全面盈利:该季收入8.6亿元,净利润8640万元,而上年同期亏损1.031亿元。经调整净利润9710万元,经营利润2310万元,各项盈利数据均超出市场预期。知乎上市近四年来首次单季盈利,标志着其商业模式经过多轮打磨已跑通。知乎管理层在财报电话会上表示:“我们在首个利润转正的季度就实现了两位数的净利率(调整后净利率约11%)”。这相较国际UGC社交平台25%~40%的常态利润率仍有距离,但知乎终于证明了自身可以盈利,极大提振了投资人信心。受财报利好影响,知乎美股股价在2025年一季度累计上涨超过30%。公司同时宣布将启动股票回购计划,以回馈长期股东(相关细节媒体有报道,此处略)。展望未来,知乎管理层一方面强调不会放松成本管控,确保业务稳健;另一方面也提出要把握AI浪潮带来的历史性机遇。CFO王晗在2025年初表示:“鉴于AI对知乎是历史性机遇,公司账上现金充裕,2025年或考虑在AI领域加大投入,哪怕全年保持小幅亏损状态”。这番表态意味着知乎在2024年尝到盈利甜头后,并不急于每季度都盈利,更重视长期竞争力塑造。预计2025年知乎将在人工智能与知乎内容结合上发力,包括利用知乎十多年沉淀的海量中文问答数据训练大模型、推出智能问答助手等(例如已有报道的“知海图AI”功能)。总之,知乎在盈利拐点出现后,将进入“保持盈亏平衡 – 定向投入扩机会”的动态平衡期。截至2025年第一季度,知乎月活用户稳定在亿级水平,付费会员留存率良好,公司现金流充沛无债务负担,可以从容应对下一阶段的创新和竞争挑战。
#### 对外投资与并购
知乎在上市前后进行了几笔与主业高相关的投资/收购行动,主要集中于职业教育领域。下面列出知乎重要的对外投资与并购事件:

表:知乎对外投资/并购职业教育领域一览。知乎很少进行主业以外的投资动作,职教成为例外重点布局方向。2021年以来连续出手财会、留学、教资等培训赛道,显示其在该领域“势在必得”。
投资逻辑与领域演变:知乎涉足职业教育领域的动因在于,职业教育市场空间大且与知乎问答社区有天然协同。“所有人的问题归根结底都是教育问题”——周源多年前的思考如今成为知乎战略。知乎注意到社区中充满了考研、公考、职业技能等相关问答,用户有强烈的学习提升需求。据弗若斯特沙利文报告,中国非学历职业教育培训市场2026年预计达1102亿元,2019–2026年复合增速21.4%,是一块诱人的“大蛋糕”。然而,这一行业长期分散且良莠不齐,缺乏龙头平台。知乎看中了市场痛点与自身优势的契合:知乎拥有1亿+知识导向用户和丰富的专业答主资源,如果能将社区流量转化为教育服务,并提高行业信息透明度,就有机会在众多职教玩家中胜出。基于此,知乎自2019年起即尝试以联合运营方式与外部职教机构合作卖课,逐渐积累经验。2021年后,知乎更是少见地频频向教育垂直公司投资入股,这与知乎一贯保守的投资风格形成鲜明对比。选择的标的方面,知乎从财经财会(品职教育)到语言考试(趴趴教育)再到公职考编(掌上园丁),布局领域越来越广,几乎涵盖年轻人职业成长的重要环节。投资步骤也从参股小比例到直接收购整合,体现出知乎决心搭建完整的职教业务版图。截至2023年底,知乎已构筑起“考研 – 留学考试 – 职业资格 – 公务员/教师招录”多方向的课程体系,通过自营、合作、并购等手段夯实“第二增长曲线”。
协同性分析:知乎在职业教育上的频频出手,与其主业协同效应显著。首先,流量协同:知乎拥有大量有学习需求的年轻用户。例如,“考研”“国考”等话题在知乎有高关注度(相关问题浏览量动辄数千万),将这些精准流量导入知乎自营或合作的课程,可极大降低获客成本,提高转化率。知乎提供了App内的“学习”专区入口,把社区问答场景自然连接到课程购买场景。其次,内容协同:知乎社区本身沉淀了海量优质答案,可作为教育内容的补充和卖点。例如财经类培训可引用知乎优秀答主的实战经验答问、英语培训可结合知乎留学海归分享的心得。知乎还可以邀请平台上的KOL答主参与课程授课或直播,实现社区内容与课程产品的联动。第三,品牌协同:知乎品牌与知识、可信赖紧密关联,这为其进入教育领域提供了良好背书。很多用户愿意相信“知乎出品”的课程质量,这种信任是其他纯培训机构所不具备的。最后,知乎的AI技术投入也可反哺职教业务——利用大数据和模型为学员提供智能刷题、岗位匹配等服务,提升教学体验。当然,协同不代表没有挑战。整合风险在收购掌上园丁时就显现,知乎需要将一个外部团队文化、系统并入自身,确保服务质量一致。所幸目前来看知乎知学堂的产品口碑较好,整合相对顺利(例如“一起考教师”在知乎学习平台上顺利上线,用户反馈积极)。知乎在试点几次成功合作后,逐步摸索出一套模型,将联合运营模式升级为更深入的共建运营,甚至选择优质标的直接并购,充分掌控课程品质和服务。相比之下,知乎过去在社区电商上的尝试(如男性种草社区“CHAO”)由于协同不足已悄然下线。这一正一反的对比,更凸显出知乎选择职业教育赛道是深思熟虑的,确实找到了与主业高契合度的变现突破口。
成功与失败案例:从目前进展看,知乎在职业教育领域的投入已经初见成效,可视为阶段性成功的案例。2023年前三季度知乎职教业务收入达1.45亿元,占比升至14%。知乎知学堂品牌也快速打响,2024年初独立运营后发布多款AI功能,亮相即获得市场关注。当然,这条路也走过一些弯路。比如早期知乎与第三方机构联合卖课时,由于用户转化链路长、服务不一致,实际效果一般。知乎认识到仅做导流平台很难产生口碑,2023年调整为深度参与运营甚至自营开发课程。这意味着投入增加,但对用户体验的掌控力增强,复购率和口碑也相应提高。另一个潜在风险是教育监管:近年来教育培训监管政策多变(如“双减”政策影响K12领域),尽管知乎侧重成人职教相对政策宽松,但也需关注职业教育可能的政策要求。不过整体而言,知乎在对外投资并购上的选择十分克制和聚焦,目前所有已知投资都服务于知识付费主业,没有出现跨界收购导致管理分散的情况。这种谨慎策略也降低了重大失败的可能性。综上,知乎的对外投资布局与主业协同度高,通过成功整合教育资源,不仅开辟了新的营收渠道,也进一步强化了知乎作为“知识服务平台”的定位,对整体业务形成正向反馈。
#### 关键战略转折点
在知乎发展史上,有若干里程碑式的战略转折事件,对公司中长期走向产生了深远影响。本文梳理出其中5–7个重大转折点,阐述每个转折发生的背景、原因和结果,并分析其长期影响。
1. 2013年开放注册:从精英社区走向大众平台。知乎创立最初两年坚持邀请制,小范围运营确保了内容质量,但也限制了用户增长。到2013年初,知乎注册用户仅40万左右。创始团队意识到要构建商业模式,需要更大规模的用户基础和流量支撑。同时,竞争对手百度知道等大众问答平台已经积累了海量用户和内容,知乎若继续封闭可能丧失窗口期。在此背景下,知乎于2013年3月取消邀请制,向公众开放注册。开放注册后用户呈指数级增长,不到一年突破400万,随后几年持续攀升。这一转折的结果是知乎从小众走向主流,迅速“破圈”成为中文互联网知名内容社区。长期影响有两面:一方面,巨量新用户的涌入为知乎后续商业化提供了基础——没有2013年的用户爆发,就没有知乎之后的广告和会员收入。另一方面,用户构成的变化也冲击了早期精英化氛围,社区开始出现娱乐化、低质内容,老用户纷纷感叹“知乎不再纯粹”。知乎后来不得不通过引入赞同/反对机制、等级权限等办法提升内容筛选,以适应更大众的社区。总体而言,2013年开放注册是知乎发展道路上最重要的转折点之一:它奠定了知乎成为国内最大知识社区的地位,也让知乎从此要面对“大社区”的治理挑战。 2. 2016年商业化起步:探索盈利模式,从单一社区运营转向“社区+业务”双线发展。成立六年后,知乎虽然拥有数千万用户和良好口碑,但一直未找到清晰的盈利模式,这也曾让投资人产生疑虑。2016年前后正值中国互联网“知识付费元年”,得到、喜马拉雅等知识服务平台兴起。知乎管理层意识到,继续忽视商业化将错失良机甚至危及公司生存(毕竟融资总要有回报)。2016年知乎展开了一系列商业化尝试,标志战略重点的重大转折:一是上线广告服务,尝试信息流原生广告和品牌专栏等,开始将流量变现。虽然知乎当时广告规模不大,但这意味着知乎从理想主义走向务实,开始承担营收压力。二是推出付费产品“值乎”和“知乎Live”。值乎作为付费问答的尝试,让用户直接为优质回答掏钱;知乎Live则抓住用户愿意付费听专家分享的需求,在知识服务市场一炮打响。例如,一场知名医生的Live“癌症防治课”吸引上万用户付费听讲,创下数十万元收入,这在过去是难以想象的。商业化起步的结果是知乎当年首次获得可观收入,实现从“零营收”到“千万级营收”的突破,也证明了用户愿意为知识付费这一商业逻辑。然而,商业化也带来了与用户体验的冲突:部分老用户不满知乎出现广告和软文,觉得社区“变味”。周源在接受采访时坦言,每当有人问知乎如何赚钱,他内心很烦,但又不得不去探索赚钱之道。他曾戏言“做了个商业化的东西,不就赚钱了吗”,这句调侃后来被证明并不轻松——商业化如同一把双刃剑,高悬在知乎头顶。尽管挑战存在,2016年的商业化转折无疑为知乎打开了增长新空间,使其不再只是“烧钱换用户”的模式,而是迈向“造血循环”。长期看,如果没有2016年勇敢地摸索广告和知识付费,知乎可能难以支撑到后来的IPO。 3. 2018年内容监管风波:合规与自由的博弈,社区运营策略调整。2018年3月,知乎因平台上出现违法违规信息被主管部门约谈,下架整改7天。这次事件对知乎影响深远,可谓发展中的一次被动转折。发生背景在于知乎用户规模扩大后,言论内容变得更难管控,一些敏感政治话题和不当言论引起监管注意。强监管政策下,任何内容平台都必须强化审核,否则面临关停风险。知乎在这次风波中迅速做出改变:大规模自查清理违规内容,严格实行内容审核标准,对敏感领域(政治、意识形态等)贴身紧盯。整改期间知乎甚至暂停了部分功能,可见决心之大。转折结果是知乎成功通过整改恢复上架,避免了一次生死危机,同时也失去了一部分追求言论自由的用户。一些用户发现知乎上政治类提问几乎绝迹,某些热门时事问题会被迅速删除,这与过去相对宽松的讨论氛围截然不同。知乎因此被调侃为“编乎”,认为其对官方过于迎合。但从企业生存角度看,这是不得不做的妥协。长期影响在于知乎探索出一条“审慎运营”的道路:在中国政策环境下,宁可损失部分讨论自由,也要保全社区大局。知乎此后设立内容风控团队,投入技术力量过滤非法内容,定期向网信办报告整改。可以说,2018年监管事件让知乎完成了从“野蛮生长”到“合规运营”的转折。在强监管新常态下,知乎得以安全存续并继续增长,这是用户和投资人都乐于看到的。但另一方面,此举也使知乎社区调性发生改变,娱乐化、生活化内容比重上升,而公共话题、尖锐讨论减少。一些核心用户和答主流失,整体内容深度一度被诟病下滑。这种变化在短期内削弱了知乎的差异化优势。不过随着时间推移,知乎通过专业认证、机构号入驻等方式重新增强了内容专业性(如2023年推出的“蓝V职业身份认证”),逐步找回了一些严肃讨论的空间。综上,2018年内容合规转折是知乎发展中一个阵痛期,但浴火重生后知乎的抗风险能力和规范化水平都上了一个台阶,也为其后来的上市扫清了政策障碍。 4. 2021年赴美上市:拥抱资本市场,进入发展新纪元。知乎经过十年成长,终于在2021年踏上IPO征程。选择在美股上市的背景是,彼时中概股整体估值尚可,且知乎连续多年亏损,需要大量资金支持长期运营和新业务拓展。IPO的原因很明确:为公司募集发展资金、为早期投资人提供退出渠道、提升品牌形象和公信力。知乎于3月成功在纽交所挂牌,成为“中文第一问答股”。上市首日市值约53亿美元,腾讯、创新工场等股东账面浮盈可观。上市带来的直接结果是知乎一次性募得逾5亿美元资金,极大缓解了资金压力。这笔资金知乎主要用于加大技术投入、内容生态建设以及新业务孵化(如职业教育)等。在随后的2021–2022年,知乎依托上市融资扩张团队,研发了算法推荐、直播、AI识别等底层技术,加强了社区基础设施。此外,IPO提升了知乎品牌知名度,带来了更多商业合作机会,许多大客户更愿意与上市公司知乎展开广告和内容共创合作。可以说,上市使知乎真正进入“资本+产业”双轮驱动的发展新阶段。长期影响来看,上市既是机遇也是挑战。机遇在于知乎站上更大舞台,融资渠道拓宽(后续还能发行债券、增发等),同时公司治理逐步与国际接轨,更加透明规范。然而,挑战在于上市公司要季度披露业绩,知乎从此暴露在聚光灯下,增长和盈利压力前所未有。尤其在中概股低潮和自身亏损扩大的情况下(知乎上市后股价一度破发大跌,引发质疑),管理层必须向股东证明商业模式的可持续性。这种压力实际上催生了知乎2022年以后降本增效、聚焦主业的战略转变。综上,2021年上市是知乎发展史上里程碑式的转折,使其完成从VC投资驱动向公众股东监督下运作的蜕变。周源在上市时感慨“知乎十一年终于迎来高光时刻,但商业难题仍待解答”。可以预见,上市带来的规范治理、品牌效应将在未来长期利好知乎,而来自资本的高要求也将倒逼知乎不断创新和自我进化。 5. 2022–2023年战略收缩与转型:聚焦高价值业务,走上盈利道路。经历上市后的高速扩张和2021年的巨额亏损,知乎在2022年开始了一次主动的战略转折。这次转折的特征不是大举进攻某新领域,而是收缩战线、提质增效。背景是宏观经济下行和公司股价低迷,要求知乎必须改变“亏损换增长”的模式。于是知乎管理层果断采取了多项措施:砍掉或弱化与核心问答主业协同不大的业务(如短视频娱乐内容),集中资源发展付费会员和职业教育两大高毛利业务。这意味着知乎放弃与抖音在短内容上竞争,转而强化自身知识付费的护城河。例如裁撤大部分视频团队人员,将内容创作激励预算更多倾斜给高质量的图文和课程创作者。同时,在职业教育领域大手笔投入,通过投资并购迅速补全课程产品线,力争2–3年内打造出一个能够盈利的教育子品牌。知乎还在内部发起“深蓝”项目,对运营、市场、人力等部门进行效率审查,以减少冗余和内耗。一系列收缩动作在2022年下半年至2023年初密集落地,短期效果明显:知乎2023年Q3运营费用同比减少30%、净亏损几近收平。可以说知乎终于找到了“花小钱办大事”的感觉,不再像过去那样烧钱买增长。这一转折结果是知乎在2023年底前成功实现首次季度盈利,证明了降本增效策略的正确性。更重要的是,公司内部的战略共识更加清晰——知乎将长期聚焦核心社区和知识服务,不再盲目多元化。曾经寄予厚望却不奏效的支线业务可以果断止损,资源要用在真正擅长和有前景的方向上。长期影响方面,这次转型让知乎组织更加精简高效、业务结构更健康,也让投资者对知乎的信心有所恢复(股价在2023年四季度止跌回升就是证明)。不过战略收缩并非没有代价:知乎MAU增长几乎停滞,两年以来一直维持在1亿上下,市场占有率没有明显提升。竞争格局方面,知乎主动放弃了短视频领域的用户争夺,就意味着未来获取Z世代新用户可能更依赖于其他方式(如通过专业课程吸引)。总的来看,2022–2023年的战略调整是知乎“长痛不如短痛”的明智选择,为公司打开了一条通往盈利的现实路径。这个转折也意味着知乎进入成熟运营阶段,从此告别粗放式增长,步入精耕细作的新常态。 6. 2024年扭亏为盈:验证商业模式,实现关键突破。经过前述一系列调整,知乎终于在2024年第四季度实现了首次整体盈利。这标志着知乎长达13年的“盈利难题”找到答案,堪称战略转折中的里程碑事件。盈利的重要背景是知乎多年积累的内容生态和用户忠诚度,经过货币化手段的持续优化,终于释放出利润。其直接原因在于:一方面收入结构更健康——2024年会员订阅和职业教育收入占比已超过一半,整体毛利率提升;另一方面成本费用得到严控,销售和市场费用占比降至历史低位。结果就是在营收同比下降的情况下,知乎仍能够盈利,这体现出商业模式的强韧性。首盈对知乎的中长期发展意义重大:首先,证明了知乎可以像B站那样由亏转盈,打破了外界“知乎赚不到钱”的质疑。盈利能力一旦得到验证,资本市场对知乎的认知将发生积极改变,公司估值有望修复。其次,有了利润,知乎就有更多战略选择权。它可以选择投入更多资金做长期项目(如AI研发),而不必担心失血过多;也可以酌情回馈股东,促进股价良性表现,从而通过股权激励绑定和吸引优秀人才。盈利还意味着知乎内部考核导向的转变——从单纯追求KPI增长到更加平衡地考虑投入产出比,这有助于打造更理性的企业文化。最后,盈利让知乎在激烈的互联网存量竞争中占据有利位置。很多社区类产品因无法盈利而被迫关停或卖身,而知乎挺到了盈利,就拥有了更多独立发展的底气。当然,首次盈利只是开始,如何稳固并扩大盈利是下一个课题。知乎高管清醒地认识到,行业领先的净利率尚未达成,还有大量提升空间。因此盈利拐点的长期影响还取决于知乎能否持续创新和扩大利润来源,而不只是通过省钱来盈利。总而言之,2024年扭亏为盈是知乎发展史上的一个辉煌转折点,标志其商业模式走向成熟,也预示着未来将进入盈利增长的新阶段。周源在这一刻也终于可以松一口气——“诞生十四年的老牌社区,终于迈过盈亏平衡点”。
(以上列举的战略转折点中,第1、2、4、5、6点属于知乎主动决策造成的改变,第3点(内容监管)属于外部因素推动的被动改变。但无论哪种,这些事件共同塑造了知乎今天的模样。知乎从小众到大众、从理想到现实、从扩张到收敛、从亏损到盈利,每一步转折都伴随阵痛与抉择,也为长期发展奠定基础。展望未来,知乎还将面对新的转折与挑战,例如如何应对AI对问答模式的冲击等,这需要管理层审时度势,延续过去在关键节点的决断力和执行力。)
#### 核心竞争力变化及竞品对比
知乎自2010年创立至今,其核心竞争力(Core Competence)随着内外环境演变而不断发展调整。在不同阶段,知乎的核心能力重点和与主要竞品的差异化路径如下:
- • 初创期核心竞争力:高质量问答社区氛围。知乎早期(2010–2012年)凭借邀请制汇聚了一批各领域的专家、意见领袖,形成了高质量内容供给的壁垒。彼时国内其他平台如百度知道、天涯问答等虽然用户量大,但回答良莠不齐、灌水严重。知乎通过严格的准入和社区规范,打造出“小而精”的问答社区,被誉为“知识分子的网络家园”。这一时期知乎核心竞争力在于:内容质量和社区文化。用户将知乎视为获取可信专业答案的首选,愿意在知乎进行深入探讨交流。这种良好社区氛围也吸引更多专家加入,形成正向循环。与之对比,百度知道走的是全民问答路线,缺乏有效激励优质回答的机制,大量回答为复制粘贴或营销内容,用户体验远不如知乎。新浪微博当时也曾尝试问答产品(如向明星付费提问),但微博更擅长热点传播,对系统性知识分享不在行,因此未能构成对知乎的威胁。在2013年开放注册前,知乎的差异化路径非常清晰:坚持精英社区定位,不追求用户数量而追求质量和深度。这一策略让知乎在专业人群中建立了口碑,也为后来扩张奠定品牌基础。
- • 高速成长期核心竞争力:规模与质量并重的内容生态。2013年开放注册后,知乎用户量飙升,一个迫切的问题是如何在扩大规模的同时维护内容质量。知乎的应对是推出一系列社区自治和内容分发机制:如赞同/反对投票系统、优秀回答上首页、话题专家机制、盐值积分等,激励用户产出优质内容并对低质内容进行压制。同时知乎引入“大V答主”概念,主动邀请各行业知名人士入驻回答,塑造标杆内容(例如著名医生、律师、教授等在知乎详尽解答专业问题)。这种“社区+平台”并举模式,使知乎在用户暴增后仍保持了较高的内容水准。核心竞争力逐渐从单一的精英氛围转变为大规模UGC内容管理能力。知乎能够在上亿级别的回答中,通过算法和人工结合,筛选出高质量内容推荐给用户,这种内容分发与运营能力是当时其他问答产品不具备的。比如百度知道由于没有社区互动和激励,回答质量随着规模扩大进一步下降,口碑每况愈下;豆瓣等社区虽然也有问答讨论区,但缺乏知乎这种结构化问答体系,内容沉淀和检索都不如知乎方便。因此,在2013–2017年的快速成长阶段,知乎的差异化体现在:既拥有数量庞大的活跃用户,又通过精细化运营保持了内容质量和社区黏性。这使知乎在中文知识社区领域一骑绝尘,用户心智中形成“专业问答就上知乎”的观念。
- • 商业化探索期核心竞争力:多元内容生产与变现能力。随着2016年起知乎大举商业化,其核心竞争力内涵也出现新元素。除了继续提供优质问答内容,知乎开始打造创作者生态,通过付费机制留住优秀答主。知乎Live、付费咨询、电子书分成、盐选专栏稿费等,为内容生产者提供了收益渠道,吸引了一批职业创作者和机构入驻(如“知乎大学”引进专业讲师)。这时知乎的竞争力不仅在内容质量,还在于平台对内容生产者的吸引力。相比而言,微博和微信公众平台也在争夺内容创作者,但微博偏重热点和短内容,微信公众号虽然有变现(赞赏、广告)但缺少社区互动氛围。知乎则兼具二者优势:既提供社区交流土壤,又有成熟的商业变现体系,逐步成为内容创作者尤其是知识类创作者的聚集地。2018年知乎推出“海盐计划”扶持优秀回答者,并在社区内建立创作者中心,这些举措进一步稳固了知乎内容供应链。与竞品差异化方面,2016年前后今日头条推出了问答产品“悟空问答”,试图用现金激励抢占市场,但悟空问答上的内容多为低质营销,被网友戏称为“脑残问答”,最终在2018年折戟被并入头条号体系。悟空问答的失败反衬出知乎的成功:知乎不仅靠钱激励,更靠社区文化和品牌吸引创作者,形成良性循环的内容生态。这是知乎在商业化初期的核心竞争力所在,即平衡商业利益与社区价值的能力,使得用户、创作者、广告主三方都能从中获益。
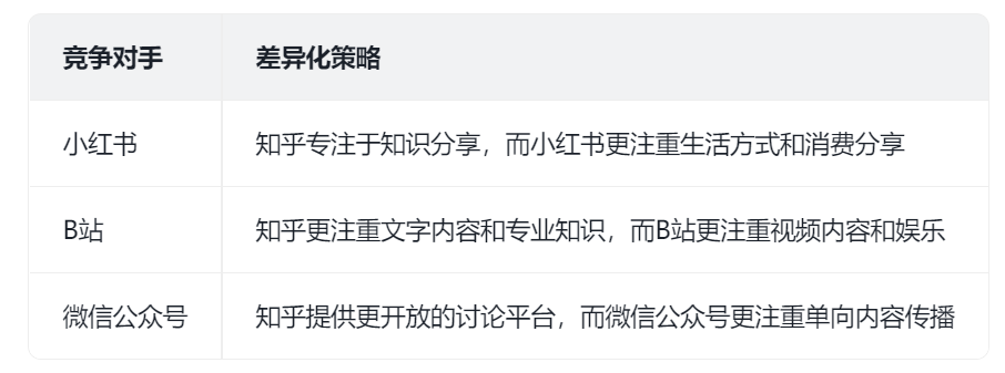
- • 调整转型期核心竞争力:深耕知识付费,差异化定位专业社区。进入2020年代,尤其经历监管和市场洗礼后,知乎愈发强调自身在专业内容领域的深度。当前知乎的核心竞争力可以概括为:全方位的知识内容服务能力。一方面,知乎积累了全网最大的中文问答知识库(截至2021年底累计内容4.2亿条问答),在搜索引擎和内容分发平台上具有无可替代的优势。用户遇到疑难问题,搜索往往出现知乎答案;许多媒体文章也引用知乎答主观点作为专业意见来源,这证明知乎内容的权威性和长尾覆盖能力极强。这种内容资产本身就是知乎的护城河。另一方面,知乎通过付费会员、职业教育等打造了知识服务闭环,成为国内少数能提供从免费问答浏览到深度课程学习的一站式平台。举例来说,一个用户在知乎看了自由讨论的职业规划问答后,可以直接购买知乎知学堂的相关课程系统学习。这种服务链条是百度、微博等平台所不具备的。百度的强项在检索,但自身没有深入的社区运营和课程产品;微博善于传播实时信息,但缺乏体系化知识沉淀,不可能做职业培训。小红书近年也开始涉及知识分享(如职场心得、学习经验),但总体上仍以生活方式和购物分享为主,内容以短图文和视频为主,深度和系统性不足,难以满足用户深度求知需求。而知乎坚持以图文问答+讨论为核心,辅以视频、音频等媒介,既保留了系统知识传播所需的文本精度,又在一定程度上兼顾了多媒体表达。尤其知乎的问答格式使内容高度结构化,有明确的问题索引和答案排序,用户在这里更容易获得有针对性的高质量解答。相比之下,B站(哔哩哔哩)虽然也崛起了一批知识UP主,但B站的视频内容往往时长较长、检索不便,而且B站社区偏娱乐化,用户来B站主要目标是休闲放松,顺便获得知识是附带收获;去知乎则是明确带着问题寻求答案,用户心智模式不同。B站和知乎在知识领域有一些重叠,但定位差异明显:B站重视“知识的娱乐表达”,知乎追求“娱乐之外的知识深度”。双方都在向对方领域渗透——知乎增加视频、B站增加专栏文章和问答互动——但各自核心用户群和品牌调性仍有显著区别。
- • 与主要竞品差异化路径总结:
- • 核心能力的演进与当前定位:综合来看,知乎的核心竞争力已从早期“高质量问答内容”扩展为如今的“知识内容全链条服务”。它既包括优质UGC内容的生产与筛选能力,也包括付费内容/IP的打造和变现能力,还有社区运营和用户信任这一无形资产。知乎的品牌在用户心目中依然意味着“有问题,上知乎找答案”,这种认知就是知乎最大的护城河之一。当下,知乎通过职业身份认证(小蓝标)等举措聚拢各行业专业人士,巩固其在专业领域的内容优势;通过AI技术探索提高内容生产和匹配效率(如开发AI助手帮助提问者梳理问题,帮助答主生成草稿等),以保持在新技术时代的竞争力。相较竞品,知乎最大的差异化价值在于其沉淀的问答知识库和认真严谨的社区文化,这是短时间内其他平台难以复制的。可以说,知乎经历了用户爆炸增长考验、商业化转型阵痛和市场竞争压力后,依然牢牢占据着中文知识问答领域的王者地位。而它与百度、微博、小红书、B站等各主要竞品之间,也形成了各自鲜明的差异化路径:百度侧重搜索入口、微博主打社交实时、小红书深耕生活消费、B站称雄二次元视频,而知乎则坚守在理性知识分享的赛道上持续发力,并通过商业模式创新证明了这条赛道的价值。展望未来,知乎的核心竞争力还将随着技术和用户需求变化继续演进,但可以预见,“专业、有用的中文知识库”这一定位将始终是知乎安身立命之本,也是其与竞品竞争中最大的胜算所在。
#### 参考资料:
一共33个源:

AutoGLM 沉思版的调研结果
#### 基础信息
知乎(原名"知乎"),是中国领先的在线问答社区和知识分享平台,由周源于2011年1月26日正式创立。周源,1980年12月18日出生于贵州贵阳,本科毕业于成都理工大学,研究生毕业于东南大学,获软件工程专业硕士学位[10]。在创立知乎之前,周源曾在上海担任程序员,后来在北京担任记者,有着丰富的互联网和媒体行业经验[11]。
知乎的初始定位是为用户提供高质量的知识分享平台,其slogan为"有问题,上知乎"。平台采用邀请制注册方式,初期用户规模较小,主要集中在互联网行业[45]。
###### 公司IPO时间、估值及上市地点
知乎于2021年3月26日在纽约证券交易所上市,证券代码为"ZH"。IPO发行价定为每股ADS(美国存托证券)9.5美元,募集资金共计8.5亿美元(全额行使超额配售权后)[74]。在上市前,知乎已经完成了8轮融资,总融资额约9.2亿美元[25]。
#### 上市前发展(2011-2021)
2011年:封闭期起步
2011年1月26日,知乎正式上线,采用邀请制注册方式,早期用户包括李开复、马化腾、王兴、王小川、徐小平等互联网行业知名人士[30]。这一时期,知乎定位为"互联网"驱动的平台,用户规模在十万级[45]。
知乎的初始模式借鉴了美国问答平台Quora,但加入了中国特色的元素。平台以高质量的问答内容为核心,鼓励用户分享知识和见解,形成了独特的社区文化[17]。
2013-2014年:开放初期扩张
2013年,知乎开始开放注册,用户数由40万迅速增长至400万[45]。2014年10月28日,知乎迎来了第1000万注册用户,标志着平台进入快速发展阶段[45]。
这一时期,知乎的业务重点是扩大用户规模和优化内容质量,逐步从封闭的互联网圈子扩展到更广泛的领域。知乎开始尝试引入商业化元素,2014年开启了以广告投放为主的营收模式[26]。
2015-2017年:开放期爆发
2015年,知乎获得腾讯领投的5500万美元C轮融资,用户量突破5000万[45]。同年,知乎开始拓展知识付费业务,先后上线"值乎"(付费问答)、"知乎Live"等产品[40]。
2017年9月,知乎注册用户数破亿,获得今日资本领投的1亿美元D轮融资[45]。这一时期,知乎的商业化战略更加多元化,知识付费成为重要收入来源。
2018-2019年:智能社区阶段
2018年,知乎的商业化进一步走向多元。4月,知乎上线电子书产品"知乎读书会";6月,推出付费会员打包服务"知乎大学"[47]。2018年,知乎注册用户量达1.6亿,回答数突破1亿[45]。
2019年8月,知乎完成F轮融资,总额4.34亿美元,由快手领投、百度跟投,腾讯和今日资本原有投资方继续跟投[79]。这是知乎迄今为止最大的一轮融资,也是中文互联网文化和娱乐领域金额最大的融资之一[91]。
###### 融资历程与估值
知乎从2011年1月至2019年8月,共进行了从天使轮到F轮的8轮融资,合计募资约9.2亿美元[25]。以下是知乎的主要融资事件:
天使轮:2011年,获得创新工厂的天使投资
A轮:2012年,获得启明创投近千万美元投资
B轮:2014年6月,获得赛富基金和启明创投的2200万美元投资
C轮:2015年9月,获得腾讯和搜狗的5500万美元投资,估值约50亿人民币
D轮:2017年1月,获得今日资本的1亿美元投资
E轮:2018年7月,获得3亿美元投资,估值接近25亿美元
F轮:2019年8月,获得4.34亿美元投资
###### 用户规模变化
知乎的用户规模经历了快速增长,从2011年的十万级用户,到2014年的1000万用户,再到2017年的1亿用户,最后到2019年的1.6亿用户[45]。截至2019年6月,知乎用户规模达2.8亿[45]。
知乎的用户主要为知识型中产阶级,年轻人群体占比大,主要分布在沿海发达地区,80%以上用户为本科及以上学历[45]。这些高质量的用户为知乎的内容质量和商业化提供了坚实基础。
###### 核心产品迭代
知乎的核心产品经历了多次迭代和功能上线:
早期产品:2011年上线时,知乎采用纯文字版,2012年春季才添加图片功能[53]
知识付费产品:2016年,推出"值乎"(付费问答)、"知乎Live"、"知乎书店"等产品[40]
付费会员服务:2018年,推出"知乎大学"付费会员打包服务[47]
电子书产品:2018年4月,上线"知乎读书会"电子书产品[47]
AI技术应用:2018年,开始在内容推荐和社区管理中应用AI技术
###### 商业化策略演进
知乎的商业化策略经历了三个主要阶段:
广告模式:2014年开启以广告投放为主的营收模式[26]
知识付费:2016年起,逐步拓展知识付费业务,包括"值乎"、"知乎Live"等产品[40]
多元商业化:2018年,商业化进一步走向多元,推出"知乎读书会"、"知乎大学"等产品[47]
#### 上市后发展(2021至今)
###### 融资表现与市值变化
知乎于2021年3月26日在纽约证券交易所上市,发行价为每股ADS 9.5美元,募集资金共计8.5亿美元。上市首日,知乎股价表现不佳,开盘后跌超20%,收盘跌11.16%至8.44美元,总市值47.18亿美元[3]。
不计绿鞋超配,知乎IPO融资约5.2亿美元,估值53亿美元,较上次融资后估值增长逾50%[8]。上市后,知乎的市值经历了波动,但总体上保持在一定水平。
###### 财务状况分析
根据知乎2022年的年度报告数据:
收入:知乎的收入主要来自广告、付费会员、商业内容解决方案和其他服务
亏损:知乎仍然处于亏损状态,但亏损率有所收窄
现金流:知乎的经营活动现金流有所改善,显示出更好的财务健康状况
2022年,知乎的收入结构发生了显著变化,商业内容解决方案收入占比提升,成为重要的收入来源。同时,付费会员收入也在稳步增长。
###### 业务重心调整
上市后,知乎的业务重心经历了多次调整:
内容生态建设:知乎加大了对内容生态的投入,推出"海盐计划"等措施提升内容质量
AI技术应用:2023年,知乎在AI技术领域加大投入,推出AI相关产品和服务
国际化战略:知乎开始探索国际化市场,尝试将成功模式复制到全球
商业化升级:知乎进一步优化商业化策略,提升商业内容解决方案的质量和效果
###### 重大人事变动
知乎在上市后经历了几次重要的人事变动:
管理团队调整:部分高管职位进行了调整,以适应公司发展的新阶段
裁员事件:2023年,知乎进行了小规模的裁员,主要集中在某些业务部门
###### AI时代的转型
2023年,随着AI技术的快速发展,知乎也开始了在AI领域的布局:
AI产品推出:知乎推出了基于AI技术的新产品和服务
内容质量提升:利用AI技术提升内容质量,减少低质量内容
用户体验优化:通过AI技术优化用户推荐和内容展示,提升用户体验
#### 对外投资与并购活动
###### 主要对外投资项目
知乎在上市前已经进行了多轮融资,但对外投资和并购活动相对较少。主要的投资活动集中在内容生态和相关领域的布局。
###### 投资战略及逻辑演变
知乎的投资战略主要围绕以下几方面:
内容生态建设:投资于优质内容创作者和内容平台
技术升级:投资于AI技术和数据分析等领域
国际化扩张:尝试通过投资和合作拓展国际市场
###### 评估投资活动的影响
知乎的投资活动对公司整体业务产生了积极影响:
内容质量提升:通过投资优质内容创作者,提升了平台内容质量
技术能力增强:通过在AI和技术领域的投资,增强了公司的技术实力
国际化布局:为未来的国际化扩张奠定了基础
#### 关键转折点分析
知乎发展过程中有以下几个重要的战略转折点:
从封闭到开放:2013年,知乎从邀请制注册转向开放注册,用户规模迅速扩大
知识付费探索:2016年,知乎开始探索知识付费模式,推出"值乎"、"知乎Live"等产品
商业化多元化:2018年,知乎推出"知乎大学"等多元化商业化产品,丰富收入来源
上市融资:2021年,知乎在纽交所上市,获得大量资金支持,为未来发展奠定基础
AI技术布局:2023年,知乎在AI技术领域进行布局,适应行业发展趋势
#### 核心竞争力变化
###### 初期竞争力
在初期,知乎的核心竞争力主要体现在:
高质量内容:通过邀请制和优质用户,保证了内容的质量
社区文化:形成了独特的社区文化和讨论氛围
知名用户:吸引了大量互联网行业知名人士,增强了平台影响力
###### 上市后竞争力
上市后,知乎的核心竞争力发生了变化:
技术驱动:更加注重技术驱动,特别是在AI领域的布局
内容生态:构建了更加完善的内容生态体系
商业化能力:提升了商业化能力和收入多元化水平
用户规模:用户规模进一步扩大,覆盖更广泛的群体
#### 与主要竞争对手的差异化
知乎与主要竞争对手的差异化策略比较:

#### 结论
知乎从2011年创立至今,已经走过了14年的发展历程。从最初的封闭问答社区,到上市前的知识分享平台,再到上市后的多元化内容社区,知乎经历了多次战略转型和业务调整。通过不断优化内容质量、提升用户体验、拓展商业化渠道,知乎成功地从一个小型互联网社区发展成为一个拥有数亿用户的大型内容平台。
在AI技术快速发展的背景下,知乎正在积极布局AI领域,为未来发展奠定基础。尽管上市后面临一些挑战,但知乎仍然保持了较强的市场竞争力和增长潜力。未来,知乎将继续优化内容生态,提升商业化能力,为用户提供更加优质的知识分享平台。
#### 参考文献

评委Claude进行评估
Prompt
我这里有两份关于知乎的调研报告,请帮我对比一下它们的调研调研结论(包括细节)中有哪些矛盾冲突的地方。这是报告A:AutoGLM沉思版这是报告B:OPENAI版并附B生成的图表。
评委发言
从两份调研报告来看,存在多处矛盾冲突的内容,主要集中在以下方面: 1. 基础信息矛盾 创立时间:报告A称知乎于"2011年1月26日正式创立",报告B则称"知乎成立于2010年",2010年8月在北京创立,12月进入内测,2011年1月26日"正式上线" 创始团队:报告A仅提到周源一人作为创始人,而报告B提到"周源与张亮等伙伴在北京创立知乎",创始团队包括"CEO周源、CTO李申申、COO黄继新等" 2. IPO融资与上市信息矛盾 IPO募集资金:报告A称"募集资金共计8.5亿美元(全额行使超额配售权后)",而报告B称"募资约5.22亿美元" 港股上市:报告A完全未提及知乎在香港二次上市的重要事件,而报告B详细记录了"知乎于2022年4月22日在香港联交所主板双重主要上市(股票代码:2390)" 3. 财务状况矛盾 当前盈亏状态:报告A称"知乎仍然处于亏损状态,但亏损率有所收窄",而报告B明确指出"知乎在2024年第四季度首次实现全面盈利:该季收入8.6亿元,净利润8640万元" 财务数据详细程度:报告A提供的财务数据极其有限,仅笼统提及收入来源;报告B则提供了2020-2024年完整的营收和亏损数据 4. 战略重点与业务布局矛盾 核心业务发展:报告A强调"2023年,知乎在AI技术领域加大投入";而报告B则突出"知乎确定了'职业教育'作为第二增长曲线",详细描述了知乎在职业教育领域的布局 业务调整:报告A简略提到"知乎的业务重心经历了多次调整";报告B则详细描述了2022-2023年知乎主动"收缩战线、提质增效","砍掉或弱化与核心问答主业协同不大的业务" 5. 对外投资与并购矛盾 投资活动:报告A称"知乎的对外投资和并购活动相对较少",未列举具体案例;报告B却详细列出了知乎对品职教育、趴趴教育、掌上园丁等职业教育公司的投资并购 6. 关键战略转折点矛盾 内容监管事件:报告A完全未提及2018年的内容监管风波;报告B将其视为重要转折点:"2018年3月,知乎因平台上出现违法违规信息被主管部门约谈,下架整改7天" 盈利转折点:报告A未提及知乎已实现盈利的重大突破;报告B将"2024年扭亏为盈"列为关键战略转折点 7. 上市后发展轨迹矛盾 业务调整:报告A对上市后知乎业务调整描述模糊;报告B详细记录了2022年知乎"大幅裁撤视频团队"和市场费用缩减等战略收缩举措 报告时效性:报告B涵盖至"2025年第一季度"的情况,而报告A仅模糊提及"至今",且未包含2024年的关键变化 8. 核心竞争力分析矛盾 竞争对手比较:报告A仅简略提及小红书、B站、微信公众号;报告B则详细分析了与百度、微博、小红书、B站的差异化竞争策略 竞争力演变:报告A的竞争力分析较为静态;报告B则详细剖析了知乎从"高质量问答社区氛围"到"知识内容全链条服务"的竞争力演进过程 这些矛盾冲突表明,报告B在多数方面提供了更加详细、更新的信息,特别是关于上市后发展、战略转型和财务状况等关键方面,而报告A在很多重要事件上存在遗漏或简略处理。
总结时间
首先,两份报告在调研到的数据上结果是一致的,都没有出现错误。
这里需要解释一下的是Claude指出的问题2:IPO募集资金的数额不一致。
AutoGLM提到的募集资金共计8.5亿美元,数据来自第一财经,原文在8.5亿美元后有括号标注(全额行使超额配售权后)。 同时AutoGLM紧接着也提到了“不计绿鞋超配,知乎IPO融资约5.2亿美元”,这个数据跟OpenAI调研到的5.22亿美元数字一致。
至于当时是否超配,这个问题我完全不知道,于是求助了场外吃瓜观众Grok和DeepSeek。
Grok回复


DeepSeek回复

两位场外援助分别进行了深入研究,得到一致结论,知乎在纽交所上市时,承销商确实行驶了超额配售权。这说明OpenAI的DeepResearch没能调研到当时超配的情况。AutoGLM加分。
但这也是AutoGLM唯一的一次加分了。
同样是IPO部分,一个很关键的信息,知乎在港股的第二次上市,被AutoGLM完全遗漏。
以及,除此之外的7条,AutoGLM的调研结果均不及OpenAI详细,尤其是Prompt明确要求的财报数据,作为公开数据,AutoGLM并没有调研到,也是比较失分的。并且AutoGLM的调研结果时效性不佳,在进行联网搜索的前提下,时间上只调研到2023年,在它的调研报告里,知乎还是持续亏损状态。
在深入研究的综合实力上,还是跟OpenAI有明显的差距。 值得一提的是,OpenAI的信源虽然只有33个,但大多来自财经媒体和行业报告。

而AutoGLM,查看了90多个信源,但其中有大量UCG内容,占比最高的信息来源是知乎,很多都是小号发布的信息搬运。

并不是说知乎的UGC内容不好,但首先正式媒体和UGC内容的配比值得优化;其次这类财经新闻通稿并非知乎上的专业答主通常活跃的领域,搜索结果绝大多数都会是水号和营销号搬运,也没有真正利用到知乎平台上的优质语料,这点值得AutoGLM再思考思考。
由于AutoGLM运行的时候会操作浏览器,所以一些不能通过API访问/需要登录的社媒类网站(包括知乎)的搜索操作过程是暴露给用户的。
观看它的操作,首先值得肯定的一点,是它能够使用按时间排序、按高赞排序、只查看文章这些功能,以提高准确率。但是,在搜索习惯上真的还是有待提升的。AutoGLM的搜索习惯是极早期搜索引擎的使用方式,生搬硬套这种搜索方式到内容社区,只能得到大量不相关的答案。




不过,AutoGLM在信息筛选上是过关的,这些无关信息并没有出现在最终的报告中。但搜索习惯还是值得优化,一来节省tokens,二来优化后的单次研究结果可能回会更有深度。
AutoGLM虽然距离SOTA还有差距,但胜在免费大碗,还能自动执行浏览器操作,相信聪明人已经找到了它的用武之地。而且现在的AutoGLM沉思版,跟之前的牛牛相比已经有了巨大提升,相信随着继续迭代和优化,会变得越来越好用。